农大首页
首页
部门概况
部门职责
工作分工
公共资源
实验室建设
通知公告
工作动态
资料下载
实验平台管理
通知公告
工作动态
规章制度
资料下载
实验室安全
通知公告
工作动态
安全教育
警钟长鸣
规章制度
业务流程
资料下载
仪器设备维修
通知公告
工作动态
资料下载
教学保障中心
通知公告
工作动态
规章制度
资料下载
党员之家
通知公告
组织机构
支部动态
学习园地
综合服务
站内搜索
规章制度
业务流程
资料下载
首页
部门概况
部门职责
工作分工
公共资源
实验室建设
通知公告
工作动态
资料下载
实验平台管理
通知公告
工作动态
规章制度
资料下载
实验室安全
通知公告
工作动态
安全教育
警钟长鸣
规章制度
业务流程
资料下载
仪器设备维修
通知公告
工作动态
资料下载
教学保障中心
通知公告
工作动态
规章制度
资料下载
党员之家
通知公告
组织机构
支部动态
学习园地
综合服务
站内搜索
规章制度
业务流程
资料下载
资料下载
当前位置:
首页
>>
实验室安全
>>
资料下载
>>
正文
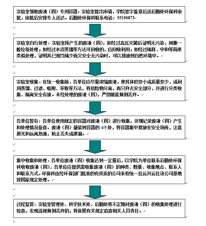
东北农业大学实验室废液(固)收集处理流程
管理员 2017年04月13日 15:32 浏览次数:次
上一条:
常用危险化学品贮存通则
下一条:
中华人民共和国国家标准-危险废物贮存污染控制标准
版权所有:Copyright © 2021 东北农业大学实验室管理处
联系方式:
点击查询
实验室安全隐患反馈电话:55191845
学校地址:中国 哈尔滨 香坊区 长江路600号